Constraints

1. The theme of each project will be given by the first word I hear after I wake up in the morning (except greetings).
2. Each project should contain a part that is relevant to the most opposite meaning of the word.
3. Verbal voice or characters are not allowed.

Day 7  the oldest

This morning I watched a video clip from New York Times, it's about one renown fashion designer's garden. She started to say, "My oldest garden...."

the Oldest vs the Newest

This project started from the concerning how I can make the old one and the new one in my work. I got motivated by the documentary film "The Cave of Forgotten Dreams," it was the perfect result of prehistoric artifacts were revived by the latest technology. So I decided to make something old to be renewed by the newest technology.

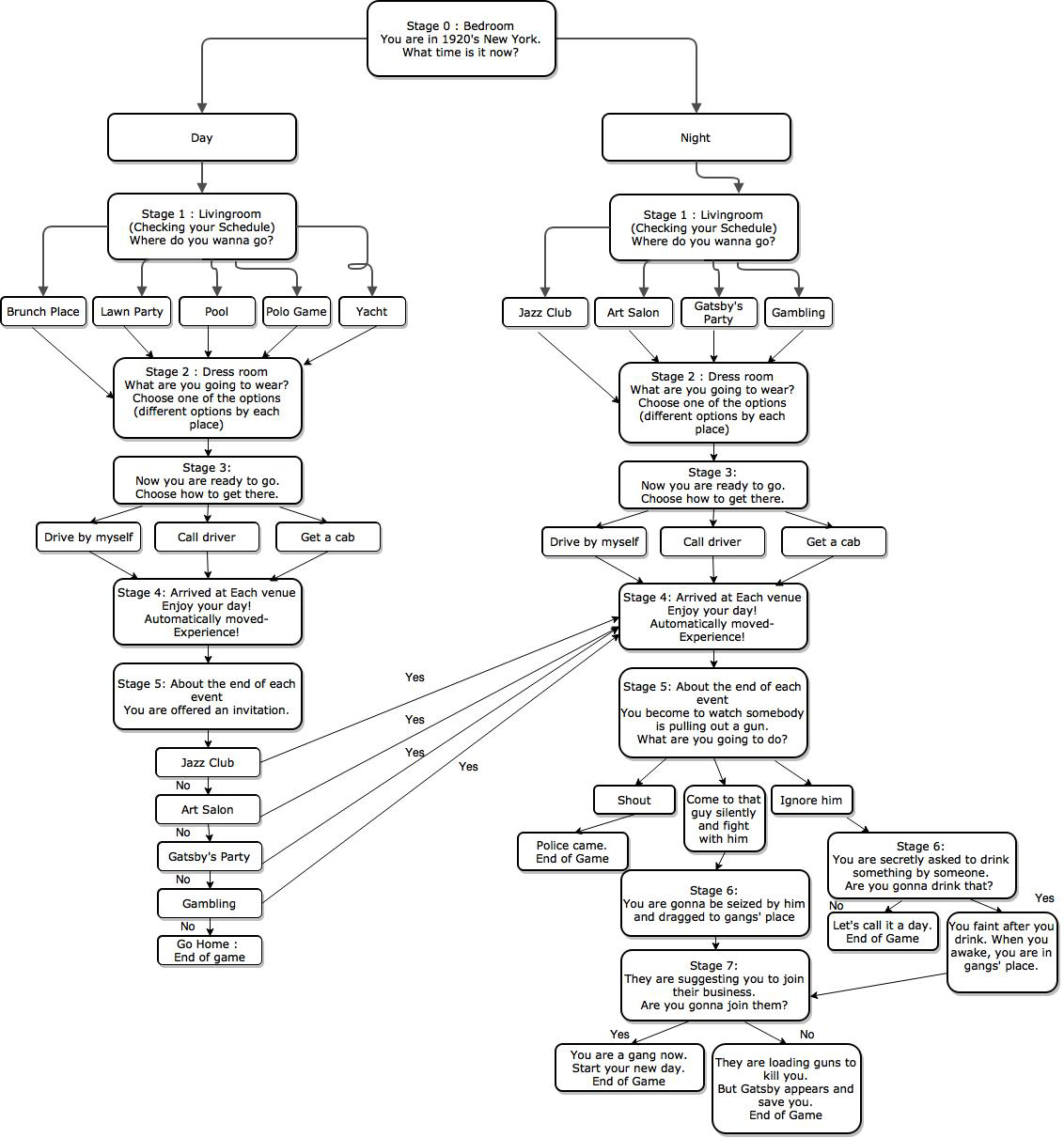
VR Game of 1920's New York

This VR game let users experience vividly of the time and place of 1920s, New York. This game will present a super-high resolution visual art of the space of that time, based on thorough historical research.

Idea Development

Mind Map_

Contents Structuring_

Visual Concept

Image source : www.blacktieguide.com, keywordsuggest.org, www.pinterest.co.kr, www.vogue.com, www.curbed.com, pfangirl.blogspot.com

Game Storyboard